Connecting FingerTec Devices to Shutter Doors

Connecting FingerTec Devices to Shutter Doors

Introduction
Some offices or factories use shutters for the front door or loading bay access. By incorporating FingerTec devices, only registered people will have access to the shutters using face verification, fingerprint, card access or password.

Requirements
-          Shutter controller
-          Power supply
-          FingerTec device
-          Door switch control
-          Shutter door

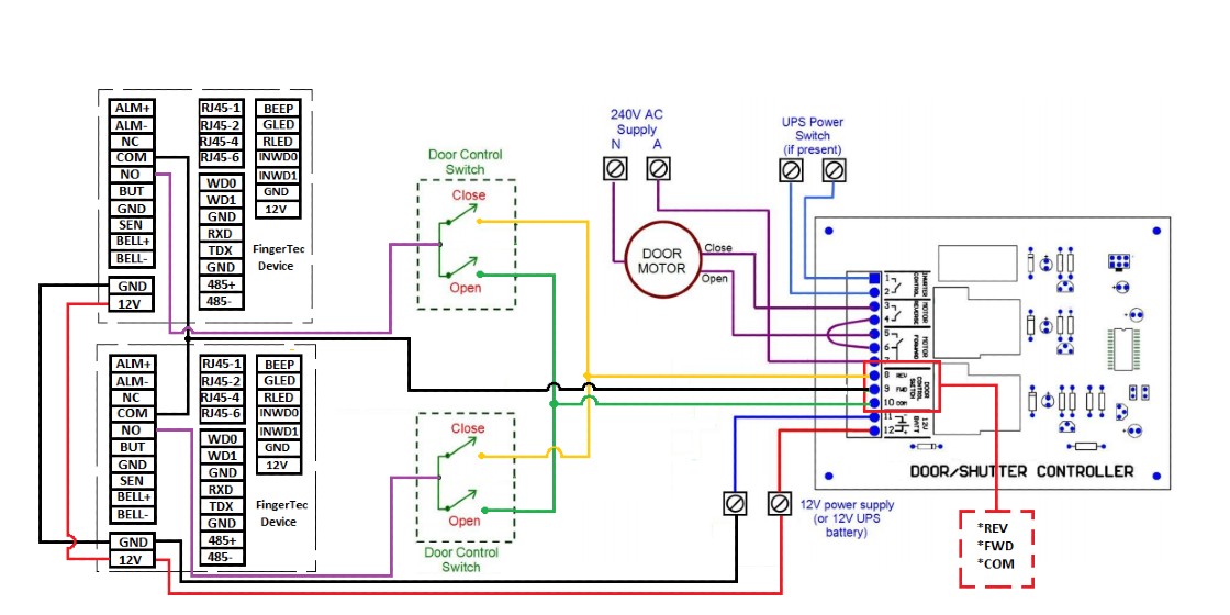
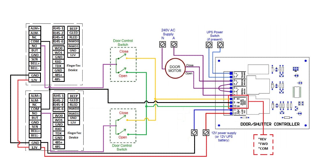
Installation Diagram


* Registered users need to verify their face, palm, fingerprint, card or password at a FingerTec device before pressing the close and open switch to open and close a shutter door.
* The roller shutter controller must use a pulse signal/dry contact to close and open input(door control input).
* The roller shutter controller must have its timer for closing and opening completely where it receives pulse signal/dry contact at the door control input.

Wiring Diagram

Note: If some of the screenshots or steps viewed here are different from the ones in the current system, this is due to our continuous effort to improve our system from time to time. Please notify us at info@timeteccloud.com, we will update it as soon as possible.

    • Related Articles

    • Doorbell Wiring for FingerTec Devices

      A doorbell is a small essential device that has become an integral part of our homes and business premises. It serves as a convenient and effective means of alerting occupants to the presence of visitors or deliveries at the front door. Gone are the ...
    • Remote Settings for FingerTec Devices from AWDMS Software

      Introduction New devices such as Face ID 6, Face ID 5, TC10 and TC20 require connection to the AWDMS before it can be connected to the Ingress software. Thus, some configurations such as synchronising date and time or remote open or close doors ...
    • Ingressus IV and Slave Devices

      Introduction Ingressus IV is FingerTec’s latest advance access controller which supports access control up to 4-doors. In short, Ingressus IV can be described as a 4-In door controller. A total of 4 Wiegand input ports is available in Ingressus IV. ...
    • How to Change Wallpaper for FingerTec Devices via USB

      Introduction Color multimedia FingerTec devices can display different wallpapers. By default, we have provided some wallpapers that you can choose from, however, users can also customize the wallpapers to suit their organization’s preferences. Below ...
    • Verification Fail Alarm in FingerTec Access Control Devices

      FingerTec’s access control devices are equipped with a Verification Fail alarm feature. The Verification Fail alarm will trigger the device’s alarm (internal or external alarm) if a user failed to verify for a pre-determined number of times. This ...